
登录新浪财经APP 搜索【信披】查看更多考评等级
3,127亿美元 vs. 2,954亿美元。2024财年,仅70家在华美国企业的总营(3,127亿美元)就超过同期美中贸易逆差(2,954亿美元)。
数据不说谎,同时揭示出一个被政治噪音掩盖的事实:美国企业在中国市场赚得,已比美国在对华贸易中“亏”的还多。
10月10日,特朗普在社交媒体上威胁对中国进口商品加征100%关税,并对关键软件出口实施限制,短期内引发全球市场波动。
然而,中美贸易关系本身已有百年历史,美国企业长期在华经营并已形成庞大利益网络。尽管政治言辞吸引眼球,但现实情况显示,美国企业在中国市场赚取的利润仍然可观。
投资中国,就是投资未来。
《在中国的美国企业特别报告2025》通过对70家在华美企的年度经营数据分析,揭示了这一事实:过去一年,这些企业在中国市场总营收达3,127亿美元,同比增长近一成。苹果、特斯拉、英伟达、高通、沃尔玛等企业持续扩大投资与业务布局,中国市场已成为其全球增长的重要引擎。
在贸易摩擦背景下,这些企业更像是生活和成长在中国的“美国孩子”,核心业务和利润大量产生于中国市场。这意味着,关税威胁表面上针对中国,但实际上更会影响在华美国企业自身的利益。
政治言论和短期市场波动虽引人关注,但长期趋势更能由数据揭示。
《在中国的美国企业特别报告2025》正是通过这些数据,呈现一个独特视角:中国市场对美国企业的战略价值和营收贡献,远超表面政治噪音所能体现的程度。
01.
回顾:美国企业在华经营状况
前言:2024-2025外商投资成绩概览
外资企业是中国式现代化的重要参与者。2025年3月28日国家主席习近平会见国际工商界代表时指出:截至目前,外商在华投资覆盖20个行业门类、115个行业大类,累计设立企业124万家,投资额近3万亿美元。这些外资企业已成为中国经济的重要支柱,贡献了中国三分之一的进出口贸易额、四分之一的工业增加值、七分之一的税收、创造了3000多万个就业岗位。
中国将长期成为外资企业投资兴业的沃土。在全球经济复苏动能分化与国际资本流动复杂的背景下,中国以高水平开放和优质营商环境构建吸引外资的“强磁场”。根据官方数据,2024年全国新设外商投资企业59,080家,同比增长9.9%;2025年1—2月新设外商投资企业7,574家,同比增长5.8%。外资加速布局高技术制造业,引资结构持续优化,高技术领域外资增长显著。中国“灯塔工厂”数量占全球超四成。近5年,外商在华直接投资收益率约9%,位居全球前列,外资巨头的增资扩产与中国产业升级同频共振,彰显中国产业链竞争力与外资发展信心。

中国政府持续优化外商投资环境,推动高水平对外开放。一方面,持续扩大市场开放,放宽外资准入限制,推动更多领域开放试点;另一方面,优化营商环境,加强知识产权保护,落实外资企业国民待遇。同时,积极开展投资促进活动,完善外资企业服务保障机制,提升外资企业在中国市场的信心和竞争力。
中美两国建交46年以来,双边经贸关系持续发展。中美货物贸易额从1979年的不足25亿美元跃升至2024年的近6883亿美元,是1979年建交时的275倍,是2001年中国加入世界贸易组织时的8倍多。
1.1 2025年报告样本企业概览
2025年度报告共涵盖样本企业70家。本年度根据最新的标普500指数成分股进行了样本更新:新增大消费领域的美高梅、万豪国际,化工行业的伊士曼化工,以及由原通用电子拆分上市的GE航天航空和GE Healthcare,上述企业在2024年财报中均披露了中国市场的业绩表现。与此同时,4家企业被摘出样本库:包括被剔除出标普500指数的塞拉尼斯和博格华纳;以及未在2024年财报体现中国市场营收的国际香精香料以及赛默飞世尔。
本年度70家样本企业有36家位列《2024胡润全球高质量企业TOP1000》榜单,且有3家进入全球价值最高企业前十:苹果以近3.3万亿美元排名第二;英伟达以3.1万亿美元排名第三;礼来以8千亿美元排名第十。
本年度70家样本企业平均年龄为81岁,进入中国市场的时间平均为35年。其中,奥的斯、杜邦和礼来已在中国深耕百年。

从总部城市分布来看,本年度80%的样本企业中国总部聚集在上海及北京。

本报告将样本企业划分为五大类:大消费、医疗健康、工业、信息技术、能源化工,以进行深入数据分析。信息技术行业占比最高为32.9%,其次为医疗健康和大消费,两者合计为37%。

1.2 中国市场保持12%的营收贡献,是五成样本企业的全球第二大市场
2024财年70家样本企业全球市场总收入超过2.6万亿美元,同比增长2.8%,约占美国2024年GDP总和的9%(2024年美国GDP为29.2万亿美元)。
2024财年全球营收超千亿的企业有3家,比去年新增一家(英伟达),分别为沃尔玛超6千亿美元、苹果近4千亿美元及英伟达1300亿美元。
在全球营收排名中,位列前十的企业格局稳固,但排名顺序发生变化。英伟达受益于人工智能生态发展,排名上升3位,跃居第3。沃尔玛和苹果保持领先,排名不变。特斯拉、百事、宝洁排名均下降1位。默沙东、康菲石油、艾伯维、英特尔排名稳定。

2024财年70家样本企业中国市场收入总金额超3100亿美元,同比增长3个百分点,30家企业保持增长趋势,而2023财年这一数字为23家。
70家样本企业在中国市场的营收中位数为19.6亿美元,平均数为42.9亿美元。按营收规模分为四个梯队:第一梯队是营收超500亿美元的苹果,苹果同时位列《2024胡润全球高质量TOP1000》榜单第2;第二梯队,营收在100亿美元至500亿美元之间,共7家,以半导体企业为主;第三梯队,营收在30亿美元至100亿美元之间,共16家;第四梯队,营收小于30亿美元,共46家。
根据2024年最后一个交易日(2024/12/31),70家样本企业总市值超15.6万亿美元,较2023年最后一个交易日上涨37.9%。半数企业保持价值上扬,以信息技术行业为代表;涨幅最高的是英伟达,从1.2万亿美元上涨至3.3万亿美元,同比增长169%。
在中国市场营收排名中,苹果、高通、特斯拉、沃尔玛稳居前四。英伟达排名上升2位,表现亮眼;应用材料排名也上升2位。英特尔和博通排名均下降1位。拉姆研究新进前十。

中国市场营收增速超50%的有2家,为超威半导体以及全球GPU巨头英伟达,源于中国本土AI生态和数据中心业务的发展带动芯片需求。在中国市场营收增速TOP10中,除英伟达外,前十均为新面孔。排名前六的均为半导体行业,这一趋势较上年发生了明显的变化。

2024财年中国市场韧性显现,对70家样本企业的营收贡献比例稳定在12%以上,未受外部宏观环境影响。约50%企业年报显示,中国是企业全球第二大营收市场,这一比例较上年提升了9个百分点,凸显中国市场对于美国企业的重要地位。
本报告分为四个梯度:贡献比例超过50%的,有2家,来自半导体行业,分别是高通、芯源系统;贡献比例在20%-50%,有17家,以半导体及电子原件企业为主;贡献比例在10%-20%,有26家;贡献比例小于10%,有25家。
2024财年中国市场贡献比例TOP10中,受益于半导体行业景气,高通和芯源系统稳居前两名。科磊排名大幅上升6位,拉姆研究新晋上榜,应用材料排名上升3位。

1.3 3,127亿美元(70家美企在华营收)vs.2,954亿美元(美中贸易逆差)
下文将分别通过宏观和微观视角分析过去5年美中贸易的动态及样本企业在华经营变化。过去5年,美中贸易关系呈现显著波动。2020年至2022年,美国对华贸易逆差持续扩大,从3,080亿美元攀升至3,821亿美元,反映全球供应链调整及疫情后需求复苏的影响。2023年出现转折,贸易总额(5,747亿美元)及逆差(2,791亿美元)同比大幅缩减,主要受美国对华高科技出口管制及中国内需结构调整影响。2024年,美中逆差再度扩大6%(达2,954亿美元)。
尽管贸易数据波动,美国企业在中国市场的经营表现持续强劲。2020-2024财年,70家样本企业在华营收从2,155亿美元增长至3,127亿美元,年均复合增长率达9.8%,超过同期美国对华出口增速(年均3.5%)。
以上两组数据可以看出,2024财年70家美国企业在华营收(3,127亿美元)超过同期美中贸易逆差(2,954亿美元)。

微观层面,2020-2024财年,以上样本企业全球营收从接近2万亿美元增长至2.6万亿美元,年均复合增长率为7.6%;同期,中国市场营收增长超1千亿美元至3,127亿美元,年均复合增长率为10.1%,约为全球市场的1.3倍,以上数据体现,中国市场保持活力,是推动美国企业全球营收增长的关键引擎之一。
对比2020财年,76%的样本企业中在华收入仍然保持增长,其中半数企业为信息技术和医疗健康相关行业。33%的美国企业在中国市场增幅高于其在全球市场营收增幅。其中,晖致年均复合增长率近70%,得益于其在中国市场销售渠道布局;美高梅年均复合增长率达57%,得益于疫情后内地及国际游客回流。

过去五年,依托信息技术行业的快速发展,以苹果、特斯拉、高通和英伟达为代表的消费电子及半导体企业在中国市场营收增长尤为显著。按营收增长金额计算,2024财年中国市场营收涨幅最大的是苹果,从2020财年403亿美元增长至2024财年的670亿美元,增长266亿美元。

02.
行业趋势
本报告以2020-2024财年为研究周期,分析不同行业在中国市场的营收变化(如下表呈现)。整体而言,5年来样本企业在中国市场保持10%的年均复合增长率,高于全球市场的7.6%,大消费和医疗健康企业则显现出更高的增长动力,分别为14%和11%。信息技术以9.5%的年均复合增速紧随其后,而工业企业呈现出收缩态势(-5.1%)。

从营收贡献的角度来看,中国市场对于信息技术行业的营收贡献率最高,达到25%,对于整体样本企业也达到12%,且5年来在中美经贸摩擦等外部不确定因素之下这一数字仍然保持稳固。

2.1 信息技术:全球及中国市场均实现两位数增长,稳健复苏
2024年,以生成式人工智能为代表的新技术浪潮为软件产业发展带来显著影响。根据胡润研究院发布的《2024胡润全球高质量TOP1000》,价值涨幅排名前十的有8家是信息技术相关企业。比如,英伟达价值涨幅排名第一,价值增长14.8万亿人民币;博通价值涨幅排名第七,价值增长2.8万亿人民币。
本报告23家信息技术样本企业,覆盖半导体、电子元件、软件与服务,其中半导体企业占比近7成。信息技术样本企业2024财年全球营收总额为超过5千亿美元,占70家样本企业全球总营收的19.4%;中国市场营收总额为全球的四分之一,即营收平均贡献比例为24.8%,有7家企业高于均值,其中有2家中国市场贡献过半收入:高通(66.0%)、芯源系统(53.4%)。
2024年,随着人工智能、消费电子等下游需求的回暖以及存储芯片价格的回升,全球半导体行业实现复苏,23家样本企业全球营收同比增长22.4%。作为全球半导体市场的重要组成部分,中国市场的需求也迎来复苏,为美国半导体企业在华营收增长提供了有力支撑,样本企业中国市场营收同比增长18.3%。
具体到2024财年中国市场营收排名上,英伟达上升2位至第2名,超威半导体上升2位至第7名,美光科技上升3位至第12名,科磊上升2位至第10名。而捷普下降2位至第8名,德州仪器下降4位至第14名。


2.2 工业:全球市场增长停滞,中国市场增长2.4%,更具活力
样本企业中工业领域的企业有11家,其中10家属于工业设备行业,1家为物流运输行业。
2024财年工业相关企业全球营收约为1725.8亿美元,与上年持平,占70家样本企业全球总营收的6.6%;这11家企业在中国市场的总营收约为182亿美元,同比增长2.4%,高于全球营收水平(0.1%),市场贡献率在10.5%。细观数据,共3家企业在中国营收呈现上升趋势,表现突出的是:康捷国际物流,同比增长39.3%,排名上升2位至第4位;GE航天航空,同比增长38.4%,排名上升2位跃居首位。康明斯、是德科技、A.O.史密斯、Fortive、美国西屋制动排名保持稳定。


2.3 大消费:2020-2024财年,中国市场年均复合增速达14%,为全球市场的两倍
据国家统计局数据显示,2024年,中国社会消费品零售总额近48.8万亿元,比上年增长3.5%,消费市场实现平稳增长。在一系列促消费政策措施的作用下,服务消费供给逐步优化,消费场景不断融合创新,居民消费需求持续释放,服务消费市场保持较快增长。2024年,服务零售额比上年增长6.2%,增速高于同期商品零售额3.0个百分点。
本报告中有12家企业为大消费相关行业,涵盖汽车及汽车零部件、零售、消费品、消费电子、食品饮料及休闲与旅游6个子行业。2024财年,这12家企业全球营收接近1.5万亿美元,占样本企业全球总体营收的56.3%。其中,苹果、特斯拉和沃尔玛贡献大消费行业超77%的营收额。整体来看,中国市场贡献了9.4%。在2024财年中国市场营收排名中,苹果、特斯拉、沃尔玛稳居前三且排名不变。耐克排名上升1位至第4,宝洁下降1位至第5。
过去5年,大消费行业样本企业在中国市场年均复合增长率超过14%,相当于其全球市场增速(7%)的2倍。


2.4 能源化工:全球及中国市场营收同步收缩
能源化工相关企业覆盖化工、原材料、金属与矿产、能源四大类,该行业2024财年全球营收为1639.5亿美元,占70家样本企业全球总营收6.3%;这些企业在中国营收为117.4亿美元,同比下降9.3%,而全球营收同期下降3.9%。其中,保持平稳增长的有4家,增幅较大的为伊士曼化工,同比增长10.2%;艾利丹尼森同比增长7.7%。而中国市场营收同比下滑较为明显的有2家,分别是雅宝化工(-32.0%)和Freeport Mcmoran(-31.3%),雅宝化工主要受行业供应过剩、价格下跌影响,而Freeport Mcmoran则因生产与出口受限以及成本上升等因素影响。
在2024财年中国市场营收排名中,杜邦上升1位至第1名,雅宝化工下降1位至第2名。伊士曼化工和康菲石油均上升1位,分别位列第5名和第6名。


2.5 医疗健康:全球市场保持增长,中国市场营收同比下降10%
医疗行业是全球下一个最具发展潜力的赛道。在《2024胡润全球高质量企业TOP1000》榜单中,医疗行业已成为继金融服务和能源行业之后的第三大行业,共有75家企业上榜,总价值达到52万亿元人民币。
近年来,中国政府围绕深化药品医疗器械监管改革、促进医药产业高质量发展,出台了一系列政策措施。以2024年为例,全年共批准上市创新药48个、创新医疗器械65个。中国在研新药数量已跃居全球第二位,多款国产创新药在全球范围内实现上市。与此同时,中国医药集采政策通过降低药品价格、优化市场结构,有力地促进了医药行业的健康发展。对于外资药商而言,集采政策带来了价格压力和市场份额的变化,但也促使企业调整策略,加大创新药布局以及拓展集采外市场。
样本企业中医疗健康行业的企业有14家,有8家进入《2024胡润全球高质量企业TOP1000》,其中礼来排名第十。2024财年14家企业全球营收超2900亿美元,占样本企业总体营收的11.4%;中国市场营收为209亿美元,市场贡献率在7%。中国市场营收排名格局较为稳定。
2024财年,医疗健康企业全球营收增长稳定上升,同比增长6.8%;而在华营收呈收缩态势,同比下降10.5%。


03.
展望:美国企业在华发展行动
3.1 美国企业在华成功案例
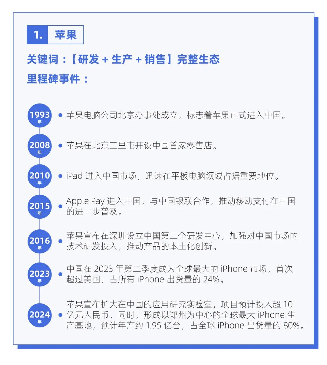
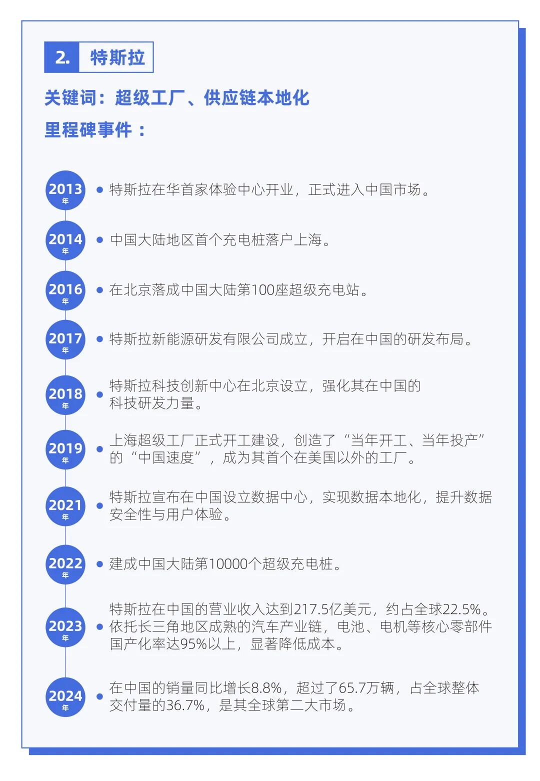
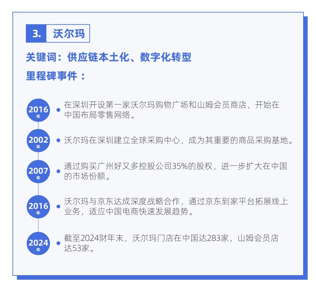
不论是过去、现在还是未来,中国市场对美国企业的成功至关重要,不仅提供了广阔的市场空间,还通过供应链、技术创新和本地化策略,帮助这些企业在全球市场中保持领先地位。以苹果、特斯拉、沃尔玛、宝洁的案例尤为突出,它们通过深度布局和持续创新,在中国市场取得了显著的经济和社会效益,更在全球竞争中赢得先机。




3.2 典型美国企业在华发展行动
中国美国商会发布的《2025中国商务环境调查报告》显示,近70%的消费行业受访企业预计2025年将增加在华投资,反映出美国企业对中国市场的长期信心;48%的受访企业将中国列为全球前三大投资目的地之一。
本报告基于样本企业2024财年年报和企业官网信息披露,分析了典型美国企业在华发展行动,汇总如下:
1. 携手中国企业,共促创新合作
代表企业:英伟达、高通
英伟达在其官网新闻稿中提及:“智己汽车和 Momenta 在车展上宣布,他们将合作集成NVIDIA下一代处理器,开发具有自动驾驶功能的智能驾驶量产解决方案。此次车展还展示了众多由 NVIDIA DRIVE AGX Orin 赋能的各种创新车型。NVIDIA DRIVE AGX平台包含开发智能驾驶功能和沉浸式座舱体验所需的全部硬件和软件,以及旨在打造安全的AI定义汽车的 NVIDIA DRIVE OS 操作系统。”
高通公司全球高级副总裁、技术许可业务和政府事务中国区总经理钱堃在2025京成知识产权圆桌会议上表示,高通在中国开展业务已超过30年,与中国产业伙伴的合作范围已经从智能手机扩展到PC、汽车、物联网、扩展现实等众多领域。高通也见证了中国无线电子产品企业从产品出海到品牌出海,再到知识产权出海的过程,并在此过程中奉献出自己的力量。2024年10月,高通推出骁龙8至尊版移动平台,能够为手机带来出色的AI功能。小米、荣耀等合作伙伴已经推出了超过二十款搭载骁龙8至尊版的旗舰智能手机,这将有力支持其在国内外市场取得良好业绩。
2.深化本土化战略与创新发展
代表企业:安捷伦、Revvity
2024年1月18日,安捷伦在上海外高桥新发展园区举行“新智造,新征程”上海制造中心拓展升级暨智能工厂落成典礼,标志着安捷伦在中国的投资进入了一个崭新的阶段,更彰显了公司对中国引领科技创新与产业升级的国家策略的坚定支持。上海制造中心是安捷伦全球最大的气相色谱生产基地。安捷伦全球副总裁兼大中华区总经理孙大鹏表示:“中国是安捷伦全球战略的重要组成部分,我们对在中国的长期发展充满信心,并将继续加大在中国的投资。上海新智能工厂的建立将全面提升中国制造的能力,将为中国的科学研究和工业发展做出更大的贡献。”
2024年10月9日,瑞孚迪(Revvity)正式宣布其位于江苏省太仓市的卓越创新中心盛大启幕。作为瑞孚迪在中国本土发展的里程碑,卓越创新中心将集研发、生产、培训及公共服务于一体,标志着瑞孚迪持续增强本地研发能力及支持中国市场快速响应需求的重要战略部署。瑞孚迪全球首席执行官Prahlad Singh感谢太仓政府的大力支持,强调中国市场在瑞孚迪全球战略中的核心地位。他表示,通过卓越创新中心,瑞孚迪将整合全球资源,为中国客户提供更高效支持,并借助中国市场的创新优势推动全球业务优化与提升,助力瑞孚迪的可持续增长。
3. 践行企业社会责任,共筑社会发展新程
代表企业:礼来、梅特勒- 托利多
礼来制药董事长兼首席执行官戴文睿出席在京举行的2025中国发展高层论坛。戴文睿在论坛期间接受中国媒体采访,重点介绍了礼来在中国的战略规划:“近期,我们在中国落地了三大举措:投资15亿元人民币扩建苏州生产基地、启动礼来北京创新孵化器(Lilly Gateway Labs),以加速本土创新孵化,以及在北京成立礼来中国医学创新中心。中国的发展环境与我们的战略高度契合。我们拥抱这些变革,并对这里涌现的创新理念充满期待。”
2024年7月5日,全球领先的精密仪器及衡器制造商与服务供应商梅特勒-托利多,在常州公司举办了2023年度教育奖励金颁奖典礼。自梅特勒-托利多常州教育奖励基金会自1992年正式成立以来,30多年来已发放奖学金累计超800万元,奖励超过4000多名优秀师生。
3.3 值得关注的市场环境
《2025中国商务环境调查报告》指出:自 2021 年以来,美中之间的紧张关系一直是受访企业最关心的问题,63% 的受访者将其视为 2025 年的五大商业挑战之一。除了双边关系之外,受访企业的最主要关切还包括来自中国国有和(或)私营企业的竞争。对监管合规风险的担忧(26%)取代了对数据安全的担忧(21%),再次成为受访企业关注的五大问题之一。

本报告70家样本企业在年报中对于经营分析的内容,同样提及上述类似的业务挑战:
中美贸易关系紧张的影响
应用材料在2024财年年报中提及:“我们的大部分产品和服务交付给美国以外的客户。我们还从美国以外的供应商处购买很大一部分设备和用品。根据美国与我们开展业务的国家/地区之间的复杂关系,存在政治、外交和国家安全因素可能导致全球贸易限制以及影响半导体行业的贸易政策和出口法规变化的固有风险。美国和其他国家已经并将继续实施新的贸易限制和出口法规,对某些商品征收关税和税收,并可能大幅提高对各种商品的关税。贸易限制和出口法规,或关税和附加税的增加,包括任何报复性措施,可能会对最终用户需求和客户对半导体设备的投资产生负面影响,增加我们的供应链复杂性和制造成本,降低利润率,降低我们产品的竞争力,或限制我们销售产品、提供服务或购买必要设备和用品的能力。任何或所有可能对我们的业务、经营业绩或财务状况产生重大不利影响。”
博通在2024财年年报中提及:“中美贸易紧张局势的升级导致了贸易冲突、专利主义的增加和关税的增加,这些都损害了我们进入中国市场或与中国公司有效竞争的能力。当前全球经济状况的持续不确定性或恶化,以及美国与其贸易伙伴(尤其是中国)之间的贸易紧张局势进一步升级,以及美国和中国经济的脱钩,都可能导致全球经济放缓和全球贸易的长期变化。此类事件还可能(i)导致我们的客户和消费者减少、延迟或放弃技术支出,(ii)导致客户从不受此类限制或关税约束的其他供应商处采购产品,(iii)导致主要供应商和客户破产或合并,以及(iv)加剧定价压力。这些因素中的任何一个或全部都可能对我们的产品和业务的需求、财务状况和运营结果产生影响。”
雅宝在2024财年年报中提及:“2024年,运往中国的净销售额占我们总净销售额的36%。此外,我们在中国拥有四家生产设施,包括位于中国眉山的锂转化工厂,该工厂已于2024年投产。除了上文“我们的大量国际业务使我们面临在国外开展业务的风险,这可能会对我们的业务、财务状况和经营业绩产生不利影响”中所述的风险外,我们在中国的业务还使我们面临在该国开展业务的特定风险。例如,在过去几年中,美国和中国对彼此的某些出口商品征收关税,包括美国总统府于2024年宣布对中国电动汽车和锂离子电池征收关税,这已经并将继续导致贸易流向发生变化,限制某些对中国商品的销售以及对中国制造的产品的国内需求。现任美国总统政府已表示,可能会对中国和其他国家征收额外关税。任何紧张局势或国家之间关系的倒退都可能对我们的运营产生重大影响。”
中国本土企业自主创新与制造的影响
英特尔在2024财年年报中提及:“作为一家集成设备制造商,我们的资本支出和研发支出高于我们的许多无晶圆厂竞争对手,因为需要大量的持续投资来保持领先的工艺技术和制造能力。由于行业参与者的变化,例如收购或业务合作,以及包括中国在内的新进入者,我们也面临着新的竞争来源,这可能会对我们的竞争地位产生重大影响。例如,由于中国促进国内半导体行业和供应链的计划,我们可能会面临日益激烈的竞争。”
美光科技在2024财年年报中提及:“一些政府可能会或已经提供并可能继续向我们的一些竞争对手或新进入者提供重大的财政或其他方面的帮助,并可能进行干预以支持国家行业和/或竞争对手。特别是,由于中国政府和各种国有或附属公司对半导体行业进行了大量投资,例如长江存储技术股份有限公司(“长江存储”)和长信存储,我们面临着日益激烈的竞争威胁。”
监管合规及法律法规的影响
捷普在2024财年年报中提及:“与中国的国际贸易争端或政治分歧已经并可能导致关税和其他措施,这些措施可能会对公司的业务产生不利影响。中国经济在许多方面与大多数发达国家的经济不同,包括政府参与的程度和对经济增长的控制。此外,我们在中国的业务受中国法律、法规和法规的约束,其中一些法律、法规和法规相对较新。中国的法律体系继续迅速发展,这可能会导致中国法律、法规和法规的解释和执行存在不确定性,从而可能对我们的业务产生重大不利影响。”
特斯拉在2024财年年报中提及:“包括中国在内的其他主要市场继续考虑实施自动驾驶监管。任何已实施的法规可能与美国和 ECE 市场存在重大差异,这可能会进一步增加自动驾驶汽车的法律复杂性,并限制或阻止某些功能。”
04.
专题:2025关税风暴
国际金融研究机构贝莱德发布《2025年全球投资展望》,报告指出:地缘政治风险仍是影响全球投资的一大因素,尤其是中美关系及能源价格波动可能带来的市场不确定性。
中美经贸关系的动态演变中,关税政策始终是影响两国贸易互动的关键因素之一。自2025年1月特朗普再次入主白宫,关税政策引发了全球关注。特朗普政府在关税领域采取了一系列激进措施,尤其是针对中国的关税调整,引发了中美贸易关系的进一步紧张。为了更清晰地呈现特朗普第二次上任后中美关税政策的变动情况,以下表格详细记录了这一阶段的相关政策变化。

为客观呈现“关税风暴”对美国企业的影响,本报告追踪了在中国营收排名前十的美国企业在2025年4月2日至4月8日期间的价值变化,数据显示上述企业价值整体大幅下跌17%,跌幅两位数以上达到8家,企业价值累计蒸发超过1.5万亿美元。其中,受关税冲击最大的为苹果,从3.4万亿美元减少至2.6万亿美元,缩水23%;第二则为特斯拉,企业价值从9千亿美元降至7千亿美元,缩水21.5%。沃尔玛表现相对稳定,但企业价值也下降近9个百分点。

附录1 2024财年70家美国企业在中国营收数据

附录2 2020-2024财年细分行业在中国市场的营收增速与贡献



附录3 样本企业台湾地区营收数据

附录4 2024-2025年外资营商环境优化政策
● 《扎实推进高水平对外开放更大力度吸引和利用外资行动方案》国办发〔2024〕9号
● 《外商投资准入特别管理措施(负面清单)(2024年版)》 国家发展改革委、商务部令〔2024〕23号
●《关于进一步支持境外机构投资境内科技型企业的若干政策措施》商财发〔2024〕59号
● 《稳外贸稳外资税收政策指引》国家税务总局2024年发布
● 《2025年稳外资行动方案》商务部、国家发展改革委2025年发布
执行概要
全球经济尽管面临多重挑战,但仍展现出韧性并保持稳定增长。根据国际货币基金组织(IMF)2025年4月发布的《世界经济展望报告》,2025 年全球经济增长将降至 2.8%,低于以 2000年至 2019 年计的历史平均水平 3.7%。与此同时,经济政策的不确定性显著上升,尤其在贸易和财政领域表现突出。
本报告持续追踪美国企业在中国市场表及其全球营收情况,以评估中国市场对美国企业的重要性及变化趋势。报告回顾了样本美国企业在2020-2024财年的营收数据和企业价值变化趋势,分析不同行业的发展差异,并呈现了典型美国企业在中国的发展历程以及在2024财年的具体行动。
2024财年,70家样本企业全球市场总收入超过2.6万亿美元,同比增长2.8%,约占美国2024年GDP总和的9%,企业总价值超15.6万亿美元。上述样本企业中,中国市场营收达3127亿美元,超过同期美中贸易逆差的2954亿美元。过去五年,中国市场对样本企业的营收贡献率持续保持在12%以上,成为五成样本企业的全球第二大市场,显示出强劲的韧性。以上数据表明,中国市场是推动美国企业全球营收增长的关键引擎之一。
本报告编制期间,正值美中经贸关系剧烈演变之际。报告梳理了特朗普政府2.0开端的关税政策时间线,并追踪其对美国企业的直接影响。仅在2025年4月2日至4月8日期间,在中国营收排名前十的美国企业受关税政策冲击,累计蒸发超过1.5万亿美元,企业价值缩水17%。
为深入分析,本报告将样本企业划分为五大类别:大消费、医疗健康、工业、信息技术、能源化工。从细分行业来看,2020-2024财年,大消费和医疗健康领域的增长动力尤为显著,年均复合增速分别为14%和11%。
本报告还梳理了在中国取得成功的典型美国企业案例,包括苹果、特斯拉、沃尔玛和宝洁等。这些企业通过供应链、技术创新和本地化策略,在全球市场中保持领先地位。尽管经济政策的不确定性显著上升,美国企业仍在深入中国市场探索发展路径:英伟达、高通与中国企业携手推动创新合作;安捷伦、Revvity深化本土化战略与创新发展;礼来、梅特勒-托利多积极践行企业社会责任等等。这些企业的具体行动充分诠释了“投资中国,就是投资未来”。
编制方法
《2025在中国的美国企业特别报告》的考察范围包括标普500指数成分股企业。在筛选过程中,胡润研究院剔除了注册地不在美国的公司以及被其他国家公司收购的公司。基于此标准,胡润研究院检索了每家公司披露的2024年度财务报告、美国证监会披露的10-K报告(10-K是美国证券交易委员会要求上市公司每年提交的有关其财务业绩的综合报告)、企业价值以及管理层对中国市场的讨论与分析,来了解这些公司在中国内地的经营情况。
上述企业中,有70家直接或间接披露了中国市场的营收数据。其他企业并未公布与中国市场营收相关的数据,它们仅披露了亚太地区、北美洲、拉丁美洲、欧洲、全球的营收数据,这些企业并未被纳入本次研究的范围。
需要强调的是,未披露数据并不代表在中国没有业务。胡润研究院认为,作为标普500指数的成分股,这些公司代表了美国各行业的优秀公司,它们在中国市场的经营情况以及对中美贸易摩擦的看法和未来的应对策略具有代表性。
本报告结合了胡润研究院对上述企业过往营收、企业价值的研究,并参考了《2024胡润全球高质量企业TOP1000》等既有成果,旨在探索这些企业在全球经营及在华经营中的成果、发展行动和发展环境的思考等,为在华发展的美国企业以及投资者的业务发展提供有价值的参考。
联系方式
官网:http://www.hurun.net
微信:hurun-1999邮箱:service@hurun.net
]article_adlist-->❖ END ❖往期推荐






海量资讯、精准解读,尽在新浪财经APP
实盘杠杆平台app下载官网提示:文章来自网络,不代表本站观点。